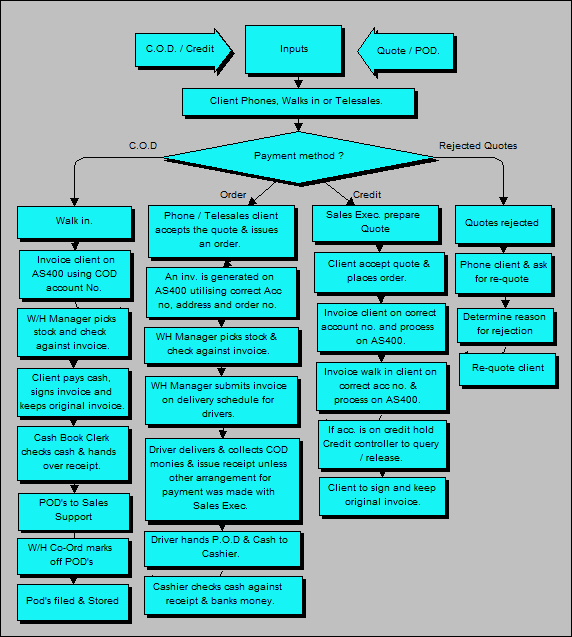
CONSUMABLES PROCESS MENU
 
DIRECT SALES