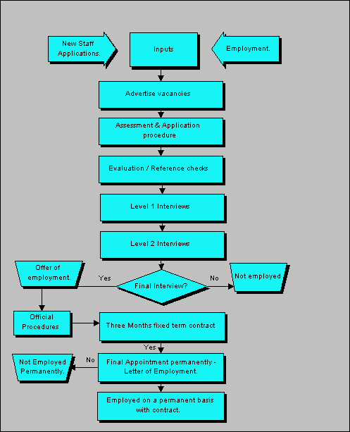
HUMAN RESOURCES PROCESS MENU
 
RECRUITMENTS