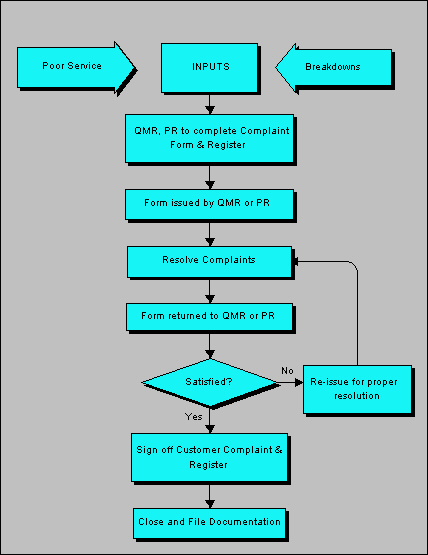
SYSTEMS / QUALITY MANAGEMENT PROCESS
 
CUSTOMER COMPLAINTS