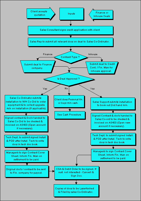
OA SALES PROCESS MENU
 
PROCESS CONTRACTS & INHOUSE DEALS