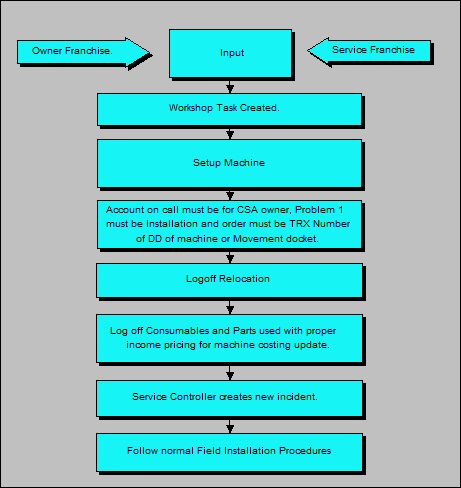
TECHNICAL PROCESS MENU
 
MAJOR SETUP PROCEDURE



 


 



Tech - Major Setup