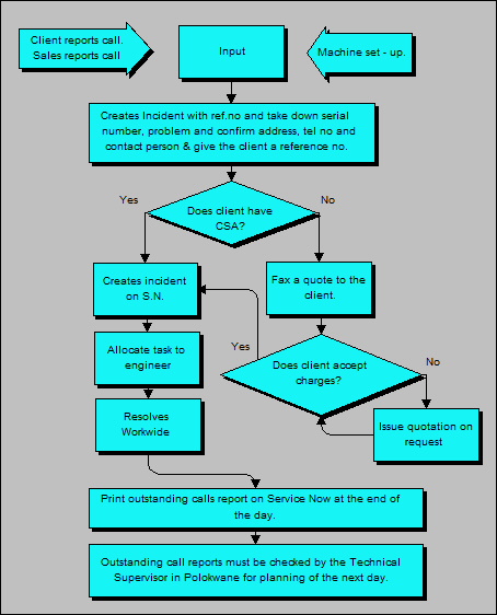
TECHNICAL PROCESS MENU
 
SERVICE CONTROL



 


 



Tech - Service Control