TZANEEN BRANCH PROCESS MENU
 
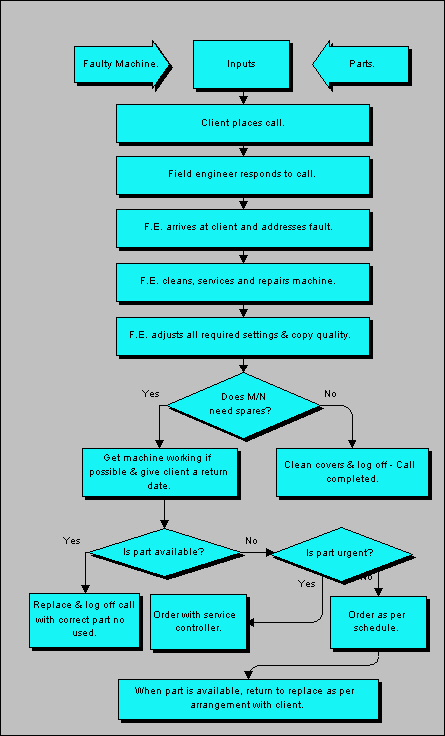
SERVICE CALL