WAREHOUSE PROCESS MENU
 
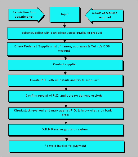
CENTRAL PURCHASING