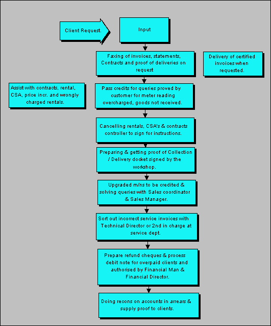
FINANCE PROCESS MENU
 
ACCOUNT QUERIES