FINANCE PROCESS MENU
 
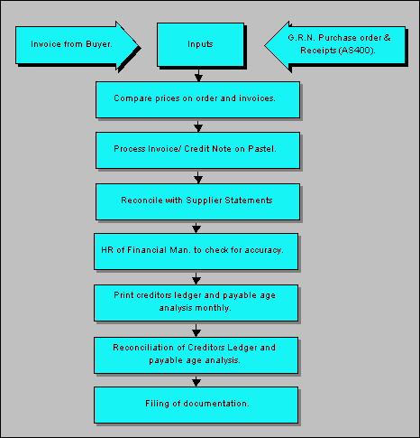
CREDITORS PROCEDURE