HUMAN RESOURCES PROCESS MENU
 
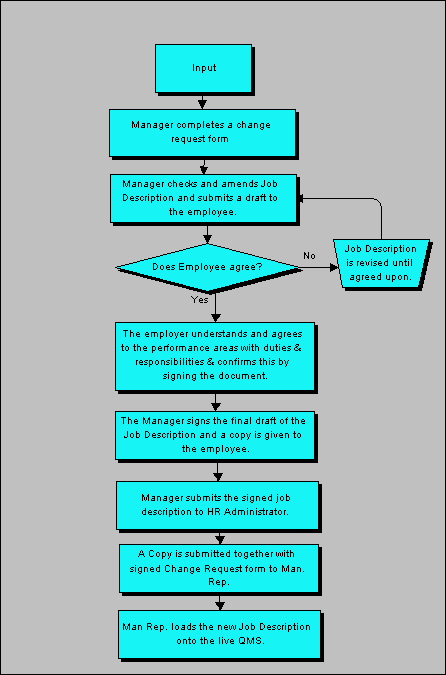
AUTHORISATION OF JOB DESCRIPTIONS