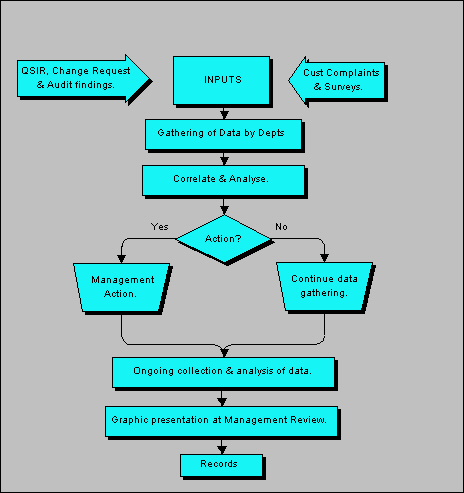
SYSTEMS / QUALITY MANAGEMENT PROCESS
 
ANALYSIS OF DATA QUALITY SYSTEM STATISTICS