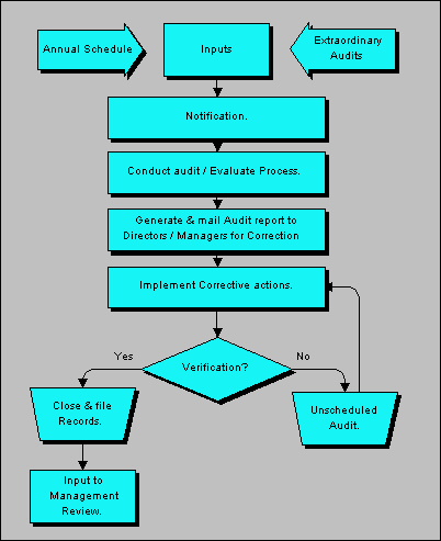
SYSTEMS / QUALITY MANAGEMENT PROCESS
 
INTERNAL EXTERNAL AUDITS