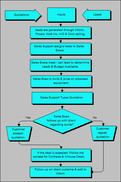
OA SALES PROCESS MENU
 
QUOTATIONS & LEADS