TECHNICAL PROCESS MENU
 
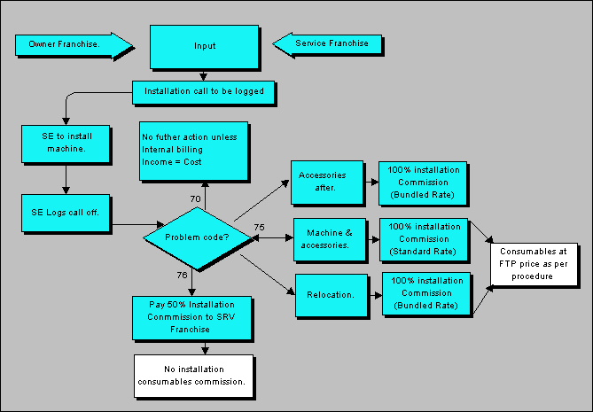
INSTALLATION COMMISSION ON PRODUCTS