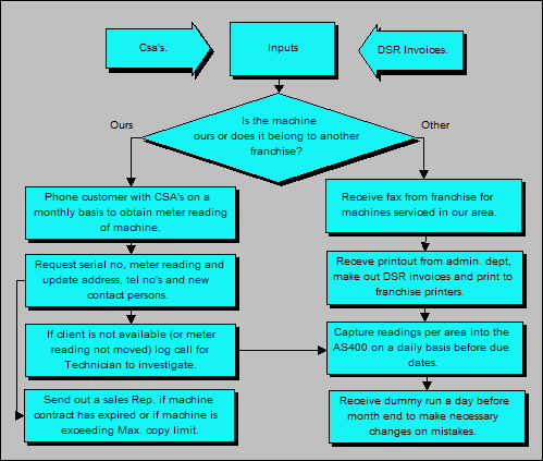
TECHNICAL PROCESS MENU
 
METER READING