TECHNICAL PROCESS MENU
 
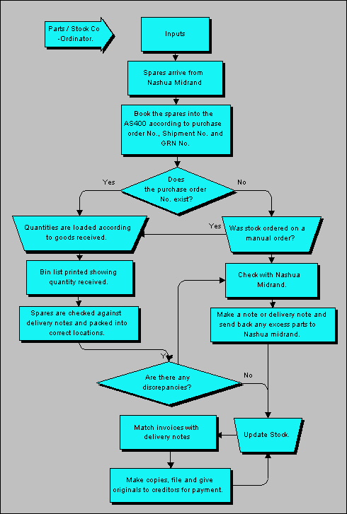
PARTS RECEIVING