TECHNICAL PROCESS MENU
 
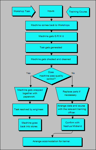
RECEIVING DEMO MACHINE



 


 



Tech - Receiving Demo Machine