TECHNICAL PROCESS MENU
 
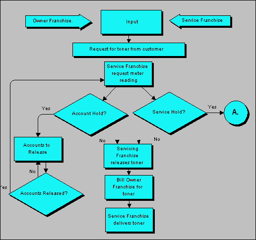
TONER DSR SPLIT - MAJOR MACHINES



 


 



TONER SPLIT 1






TONER SPLIT 2