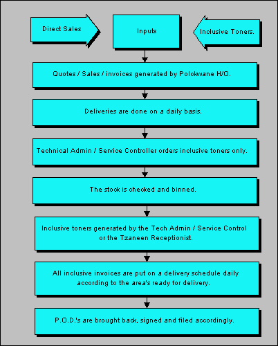
TZANEEN BRANCH PROCESS MENU
 
DIRECT SALES & INCLUSIVE TONERS