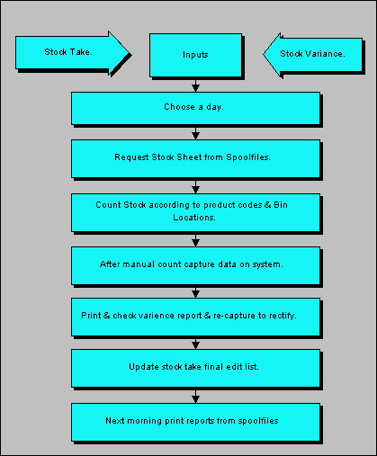
TZANEEN BRANCH PROCESS MENU
 
STOCK TAKE - CONSUMABLES